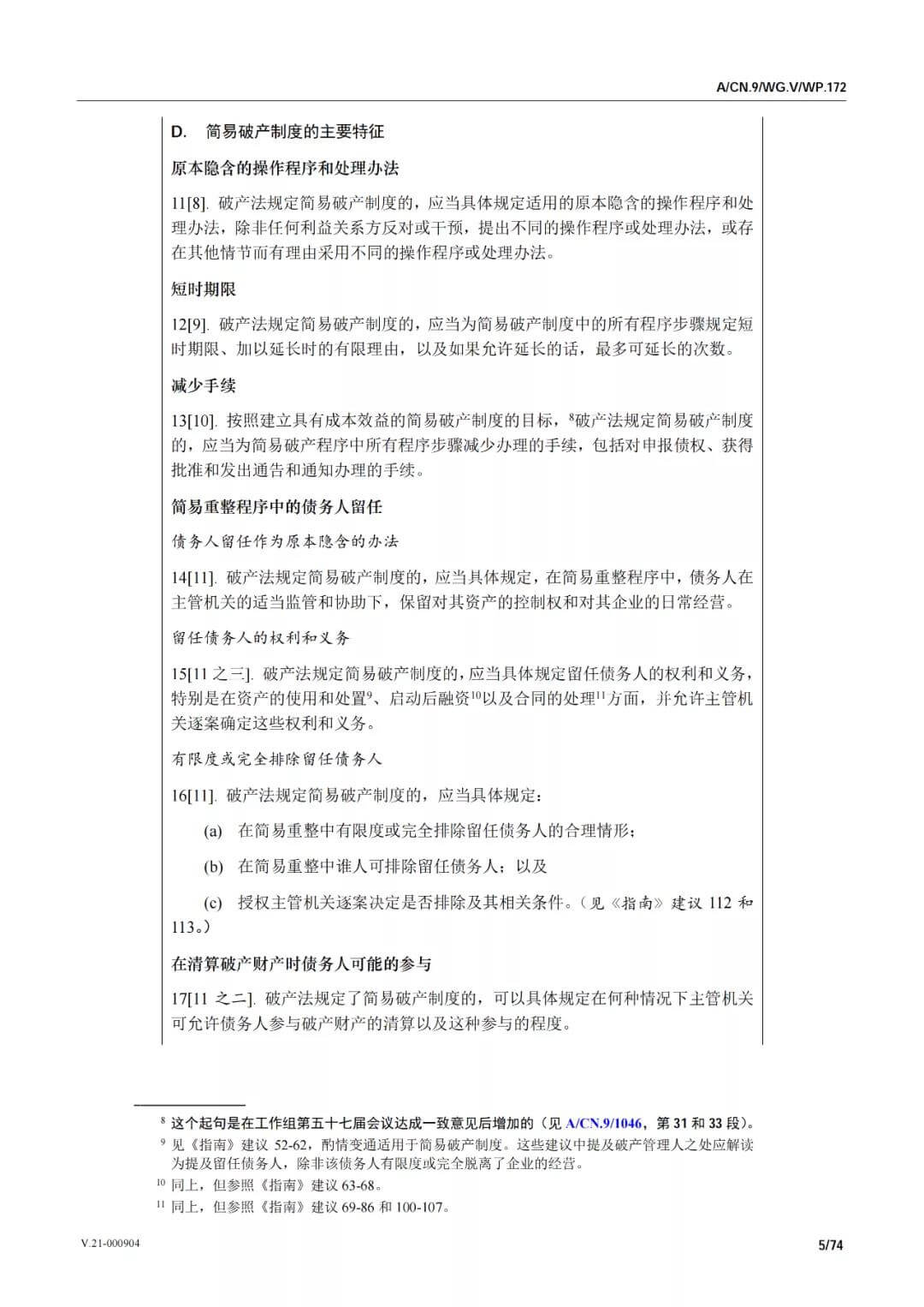
您的位置:首頁 > 精彩案例 > 破產清算
聯合國國際貿易法委員會《簡易破產制度文本草案》(全文)
時間:2021-05-14 11:45:45 來源: 作者:
































































































上一篇:企業破產清算賠償順序是什么?
相關案例
相關資訊RELATED
更多>>最新資訊NEWS
更多>>2024-11-04
單位拖欠工程款時,承包人應如何依據法律法規進行追責呢?2024-11-04
施工企業應如何依法維權,確保自身權益不受侵害?2024-11-04
施工單位工程款被拖欠,如何高效處理?2024-11-04
施工單位工程款被拖欠,如何高效投訴舉報?2024-11-04
施工單位工程款拖欠究竟是否違法?其背后的法律責任和后果又是怎樣的?2024-11-04
施工單位工程量清單以什么為準?最新法律法規